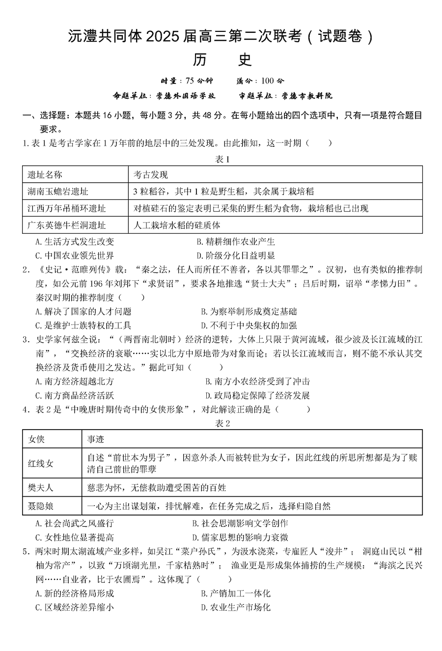
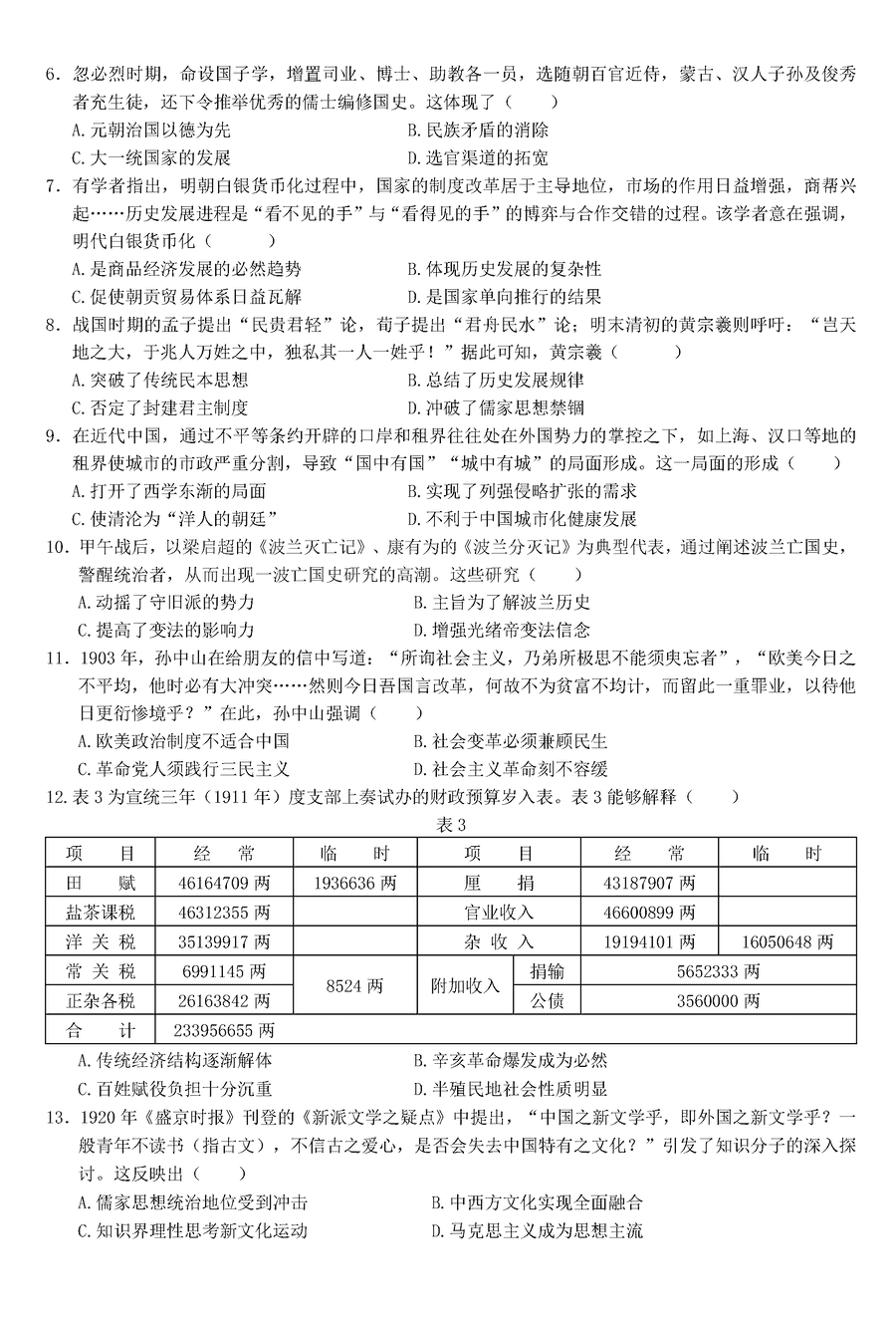
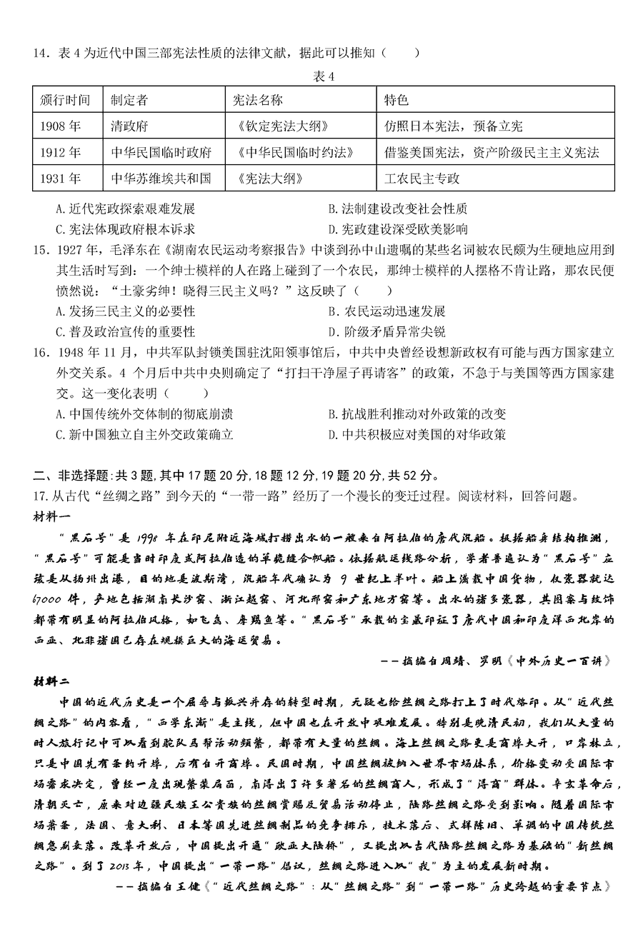
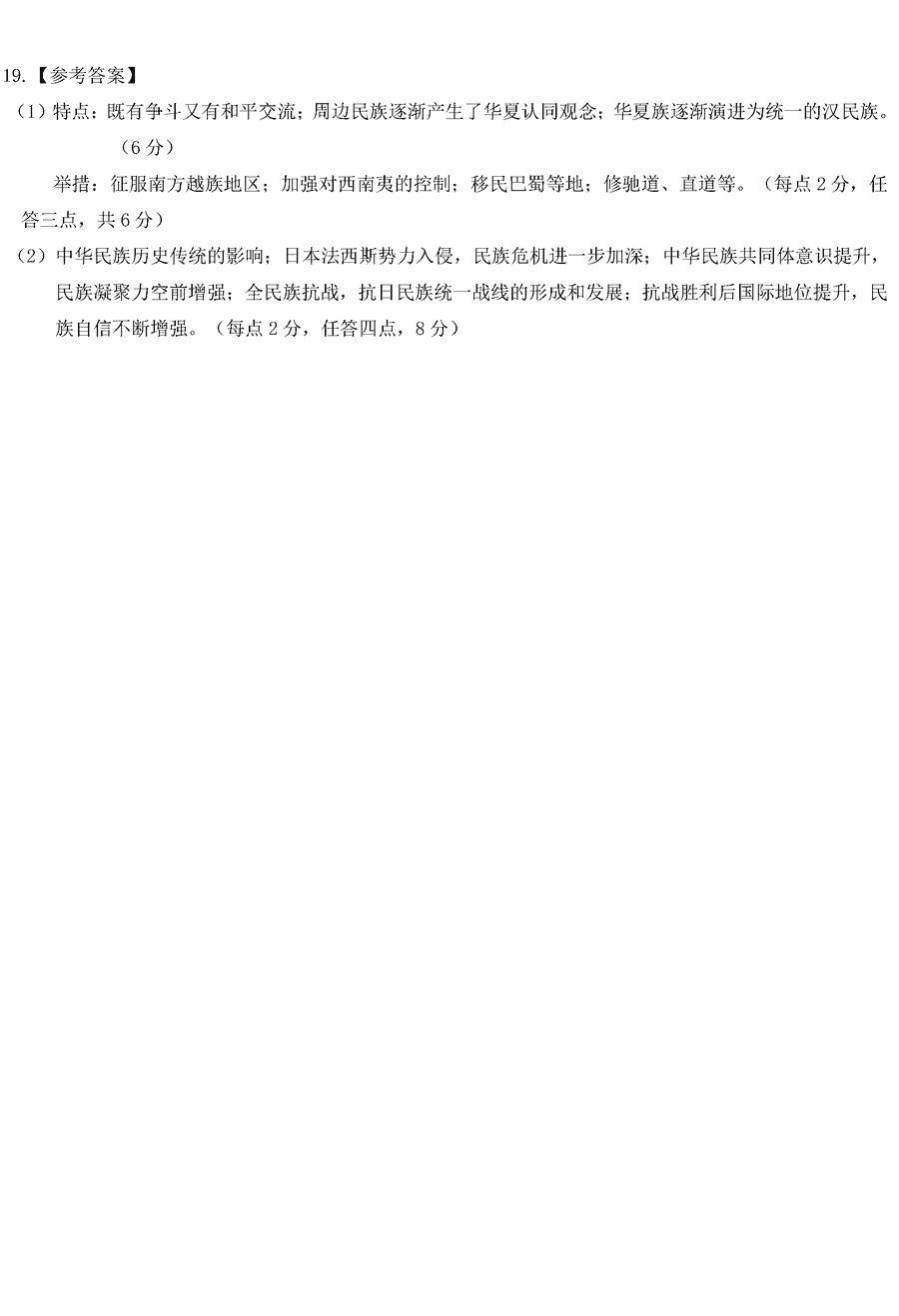
湖南沅澧共同体2025届高三第二次联考历史试题及答案
时间:
湖南 文综试题
沅澧共同体2025届高三第二次联考历史考试已于近日开考,为方便考生考后及时查看考试情况,查漏补缺、弥补不足,本文整理了试题答案解析相关信息!
汇总:湖南沅澧共同体2025届高三上学期第二次联考试题及答案汇总
历史试题及答案解析









沅澧共同体2025届高三第二次联考历史考试已于近日开考,为方便考生考后及时查看考试情况,查漏补缺、弥补不足,本文整理了试题答案解析相关信息!
汇总:湖南沅澧共同体2025届高三上学期第二次联考试题及答案汇总
历史试题及答案解析








