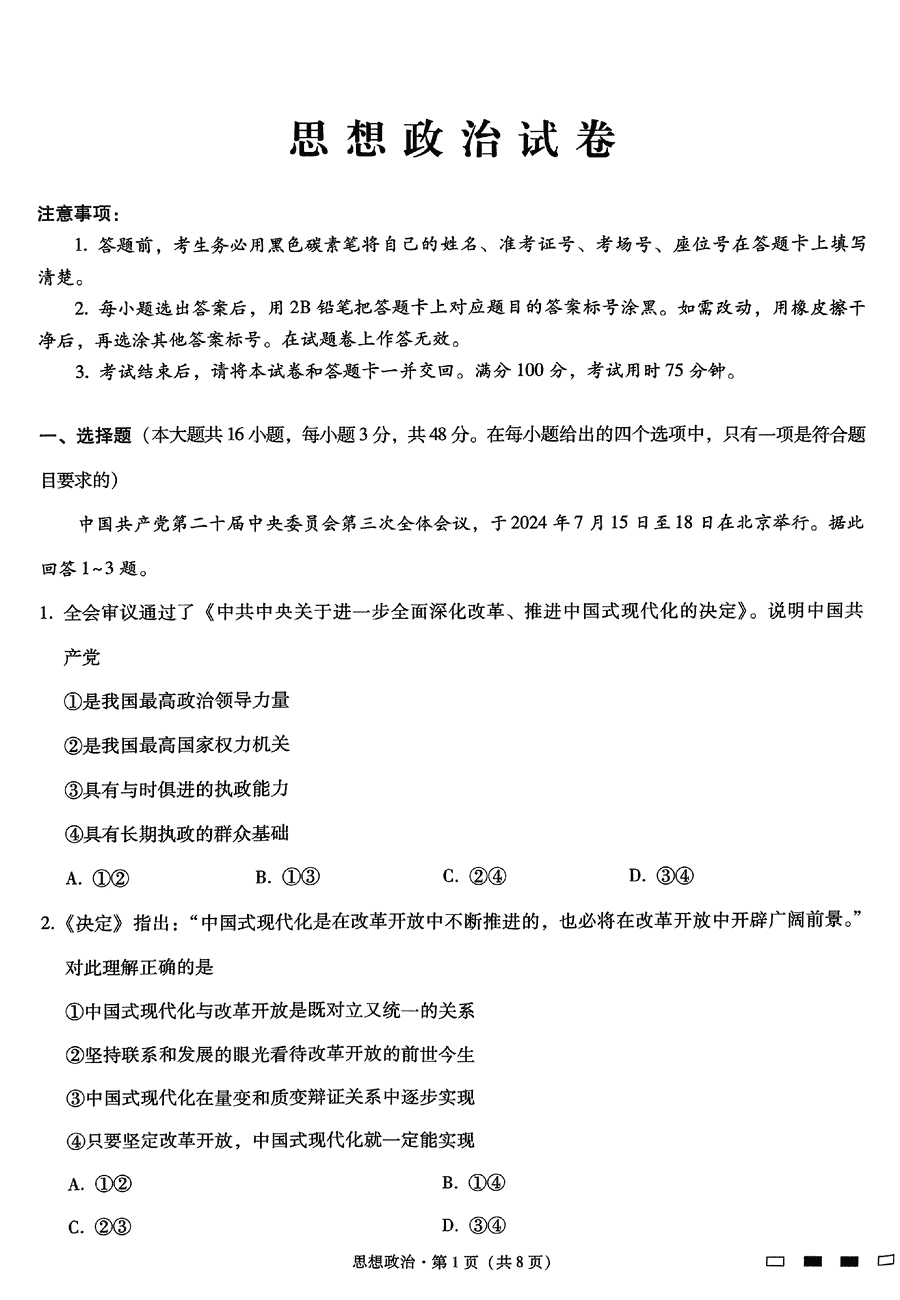
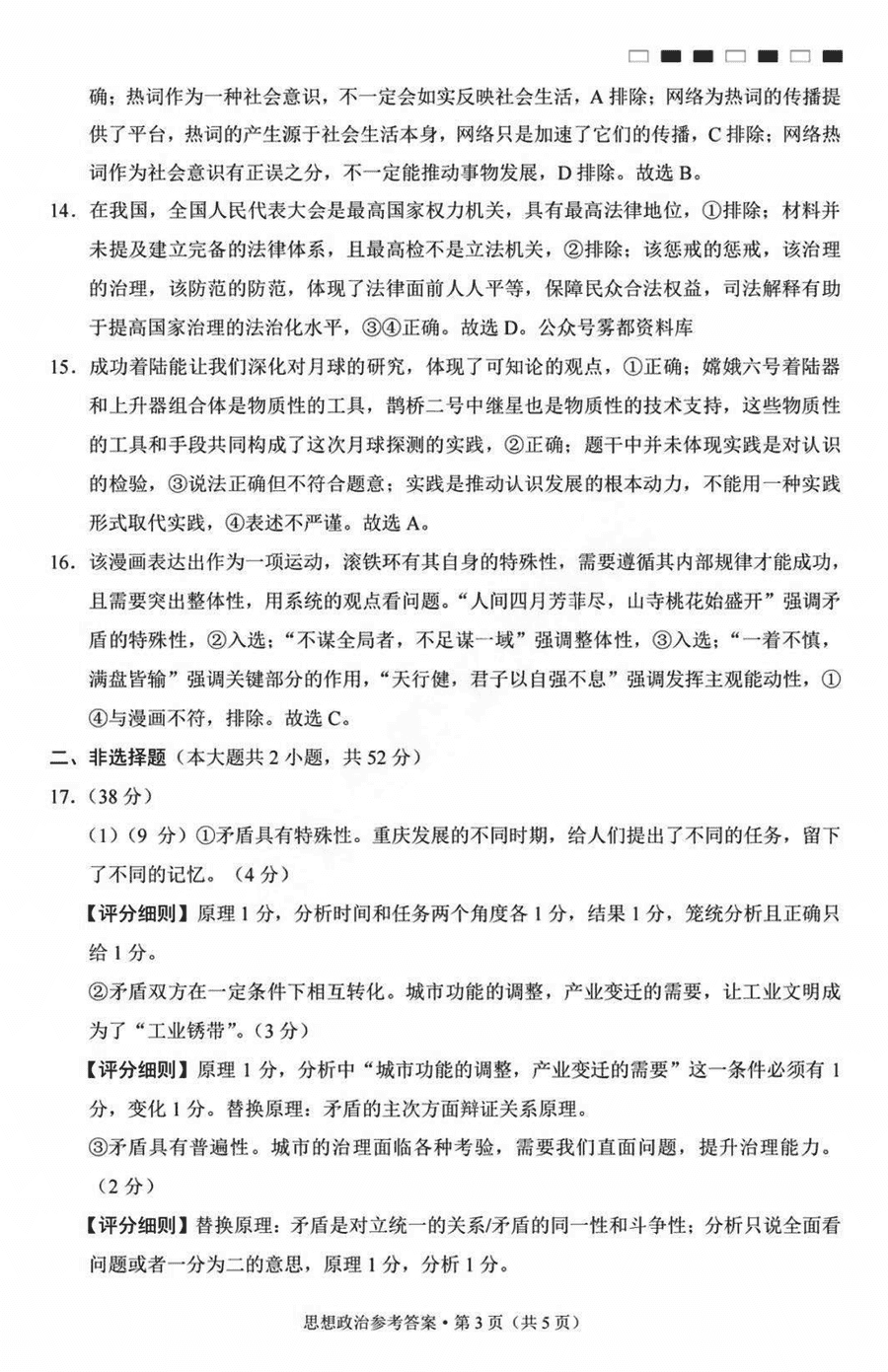
重庆巴蜀中学2025届高考适应性月考卷(三)政治试题及答案
时间:
重庆 文综试题
重庆巴蜀中学2025届高考适应性月考卷(三)政治考试已于近日开考,为方便考生考后及时查看考试情况,查漏补缺、弥补不足,本文整理了试题答案解析相关信息!
汇总:重庆巴蜀中学2025届高考适应性月考卷(三)试题及答案汇总
政治试题及答案解析













重庆巴蜀中学2025届高考适应性月考卷(三)政治考试已于近日开考,为方便考生考后及时查看考试情况,查漏补缺、弥补不足,本文整理了试题答案解析相关信息!
汇总:重庆巴蜀中学2025届高考适应性月考卷(三)试题及答案汇总
政治试题及答案解析












