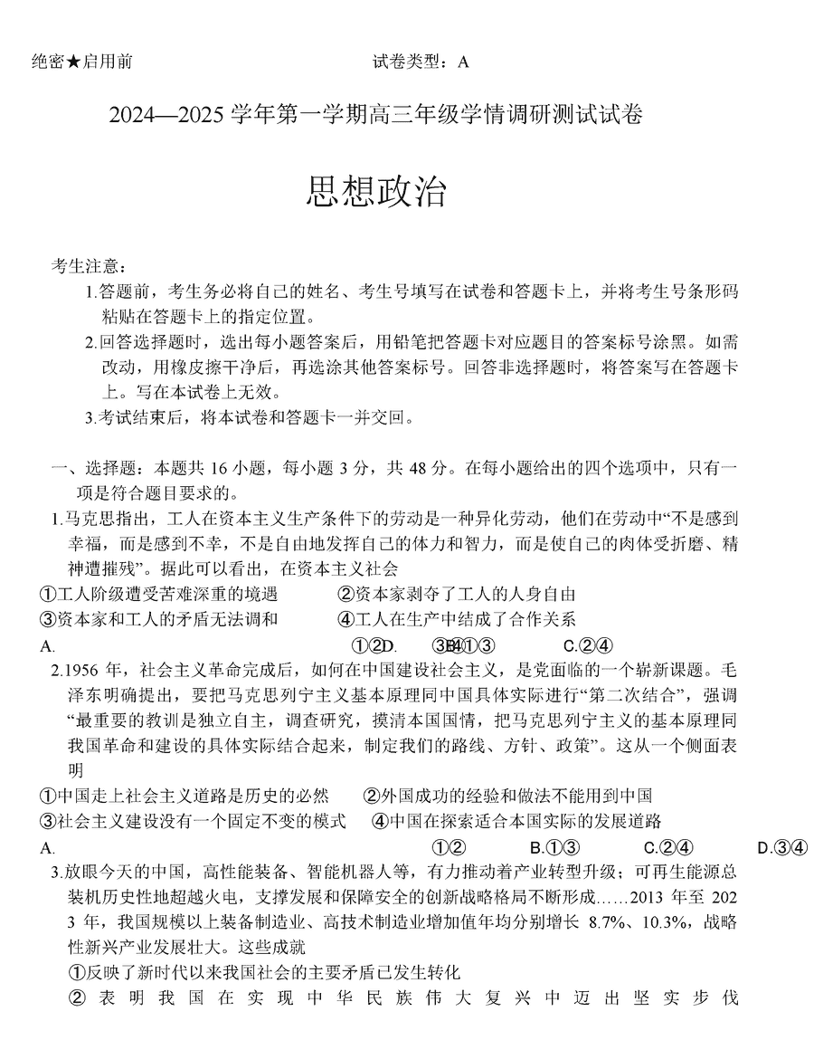
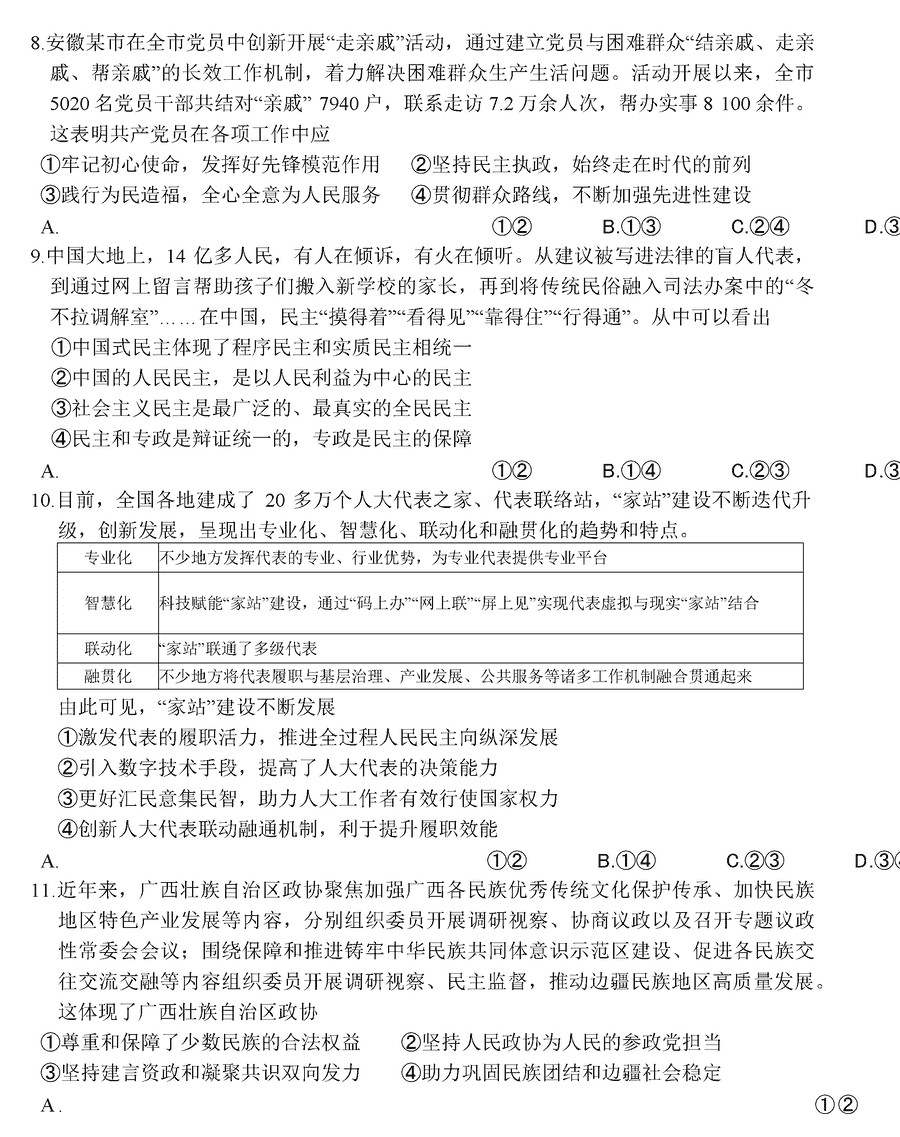
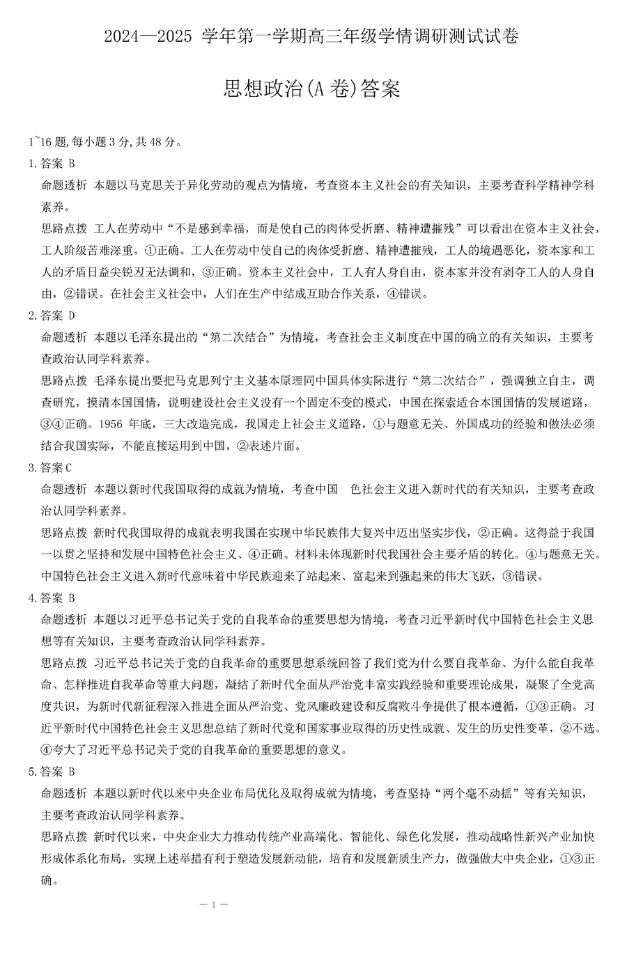
山西河南天一大联考2025届高三11月期中调研政治试题及答案
时间:
山西 文综试题
山西河南天一大联考2025届高三11月期中调研政治考试已于近日开考,为方便考生考后及时查看考试情况,查漏补缺、弥补不足,本文整理了试题答案解析相关信息!
汇总:山西河南天一大联考2025届高三11月期中学情调研试题及答案汇总
政治试题及答案解析












山西河南天一大联考2025届高三11月期中调研政治考试已于近日开考,为方便考生考后及时查看考试情况,查漏补缺、弥补不足,本文整理了试题答案解析相关信息!
汇总:山西河南天一大联考2025届高三11月期中学情调研试题及答案汇总
政治试题及答案解析











