四川蓉城名校联盟2025届高三上学期第一次联考政治试题及答案
时间:
四川 文综试题
四川蓉城名校联盟2025届高三上学期第一次联考政治考试已于近日开考,为方便考生考后及时查看考试情况,查漏补缺、弥补不足,本文整理了试题答案解析相关信息!
汇总:四川蓉城名校联盟2025届高三上学期第一次联合性诊断性考试试题及答案汇总
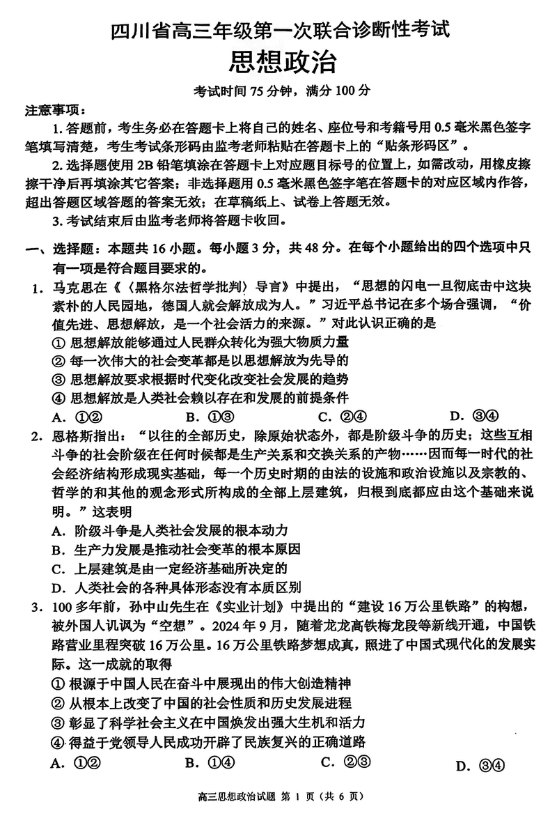
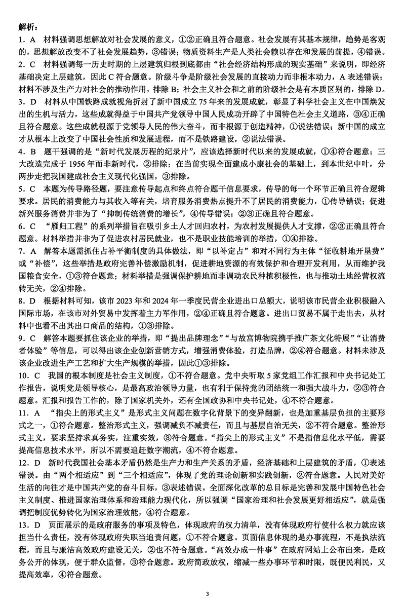
政治试题及答案解析










四川蓉城名校联盟2025届高三上学期第一次联考政治考试已于近日开考,为方便考生考后及时查看考试情况,查漏补缺、弥补不足,本文整理了试题答案解析相关信息!
汇总:四川蓉城名校联盟2025届高三上学期第一次联合性诊断性考试试题及答案汇总
政治试题及答案解析









