广西名校2025届高中毕业班12月模拟历史试题及答案
时间:
广西 文综试题
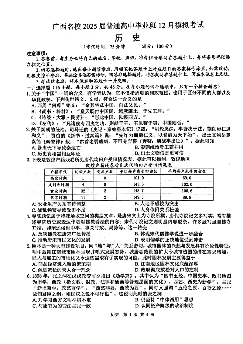
广西名校2025届高中毕业班12月模拟考历史考试已于近日开考,为方便考生考后及时查看考试情况,查漏补缺、弥补不足,本文整理了试题答案解析相关信息!
汇总:广西名校2025届高中毕业班12月模拟考试试题及答案汇总
历史试题及答案解析







广西名校2025届高中毕业班12月模拟考历史考试已于近日开考,为方便考生考后及时查看考试情况,查漏补缺、弥补不足,本文整理了试题答案解析相关信息!
汇总:广西名校2025届高中毕业班12月模拟考试试题及答案汇总
历史试题及答案解析






