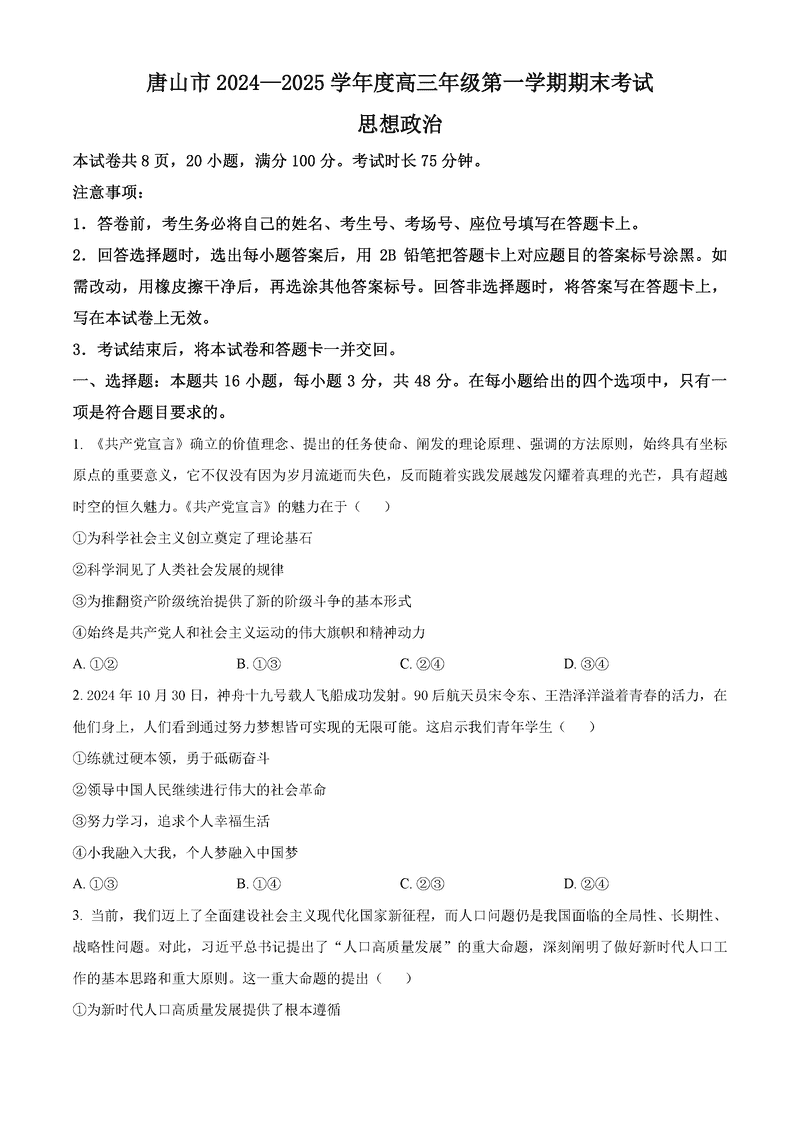
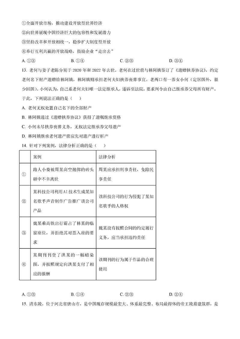
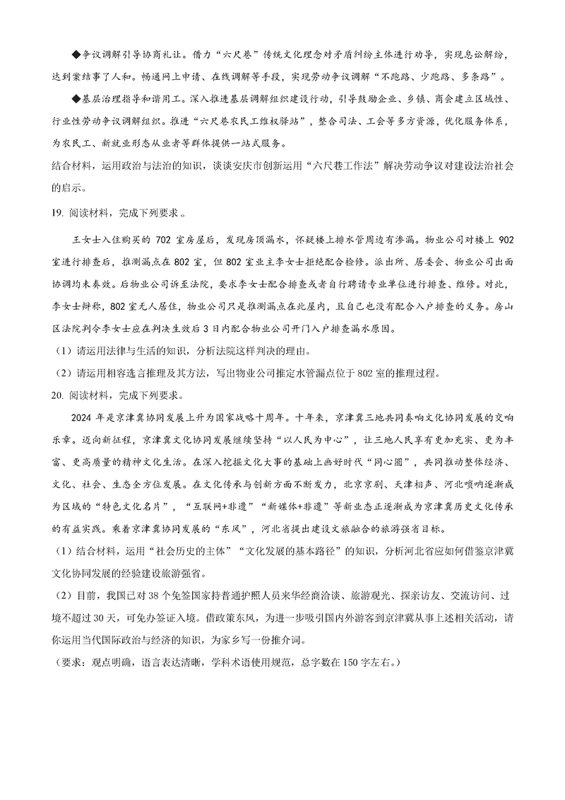
河北唐山2024-2025学年高三上学期1月期末政治试题及答案
时间:
河北 文综试题
河北唐山2024-2025学年高三上学期1月期末政治考试已于近日开考,为方便考生考后及时查看考试情况,查漏补缺、弥补不足,本文整理了试题答案解析相关信息!
汇总:河北唐山2024-2025学年高三上学期1月期末试题及答案汇总
政治试题及答案解析










河北唐山2024-2025学年高三上学期1月期末政治考试已于近日开考,为方便考生考后及时查看考试情况,查漏补缺、弥补不足,本文整理了试题答案解析相关信息!
汇总:河北唐山2024-2025学年高三上学期1月期末试题及答案汇总
政治试题及答案解析









