mksports - >广东高考 >广东高考试题 >广东文综试题 >

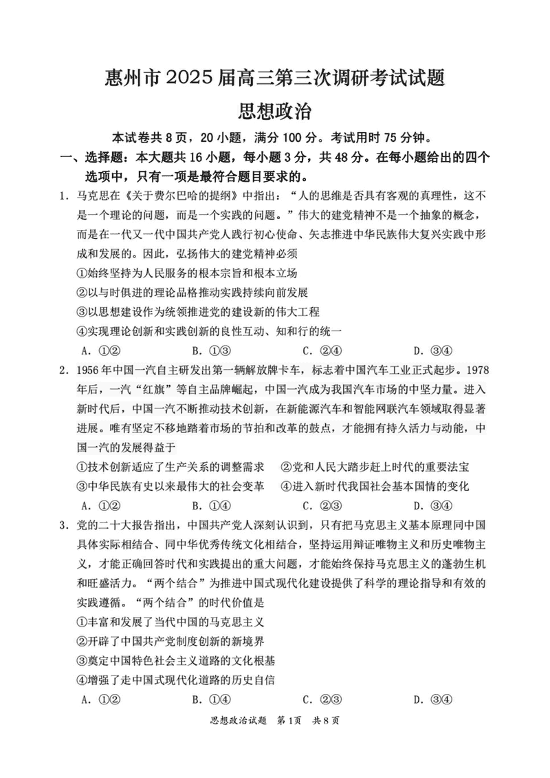
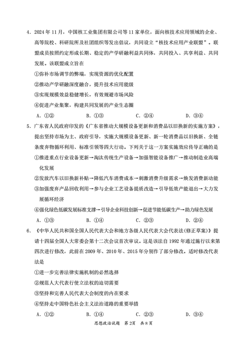
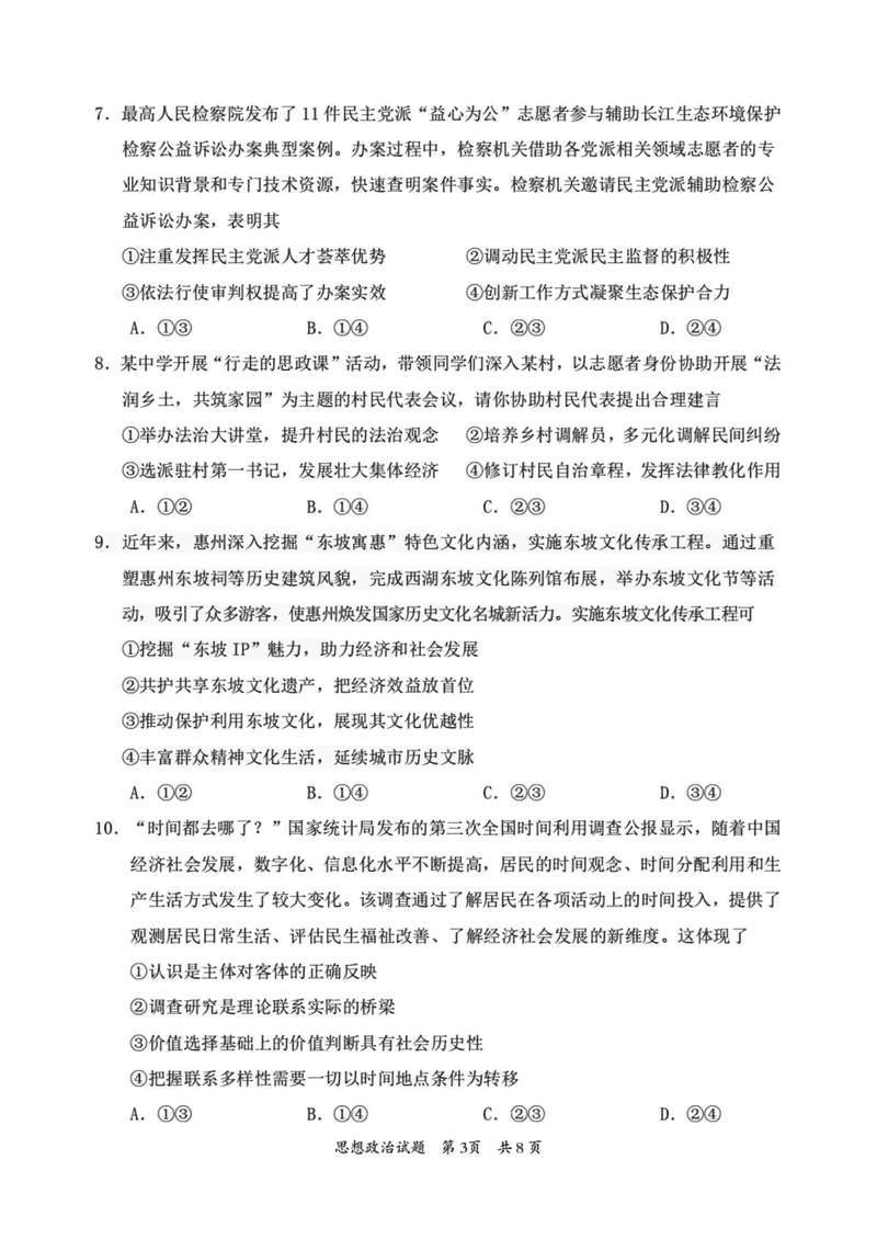
惠州三调2025届高三第三次调研政治试题及答案

时间: 广东 文综试题

惠州三调2025届高三第三次调研政治考试已于近日开考,为方便考生考后及时查看考试情况,查漏补缺、弥补不足,本文整理了试题答案解析相关信息!

汇总:惠州三调2025届高三第三次调研考试试题及答案汇总

政治试题及答案解析