mksports - >四川高考 >四川高考试题 >四川语文试题 >

四川绵阳2025届高三第二次诊断性考语文试题及答案

时间: 四川 语文试题

四川绵阳2025届高三第二次诊断性考语文考试已于近日开考,为方便考生考后及时查看考试情况,查漏补缺、弥补不足,本文整理了试题答案解析相关信息!

汇总:四川绵阳2025届高三第二次诊断性考试试题及答案汇总

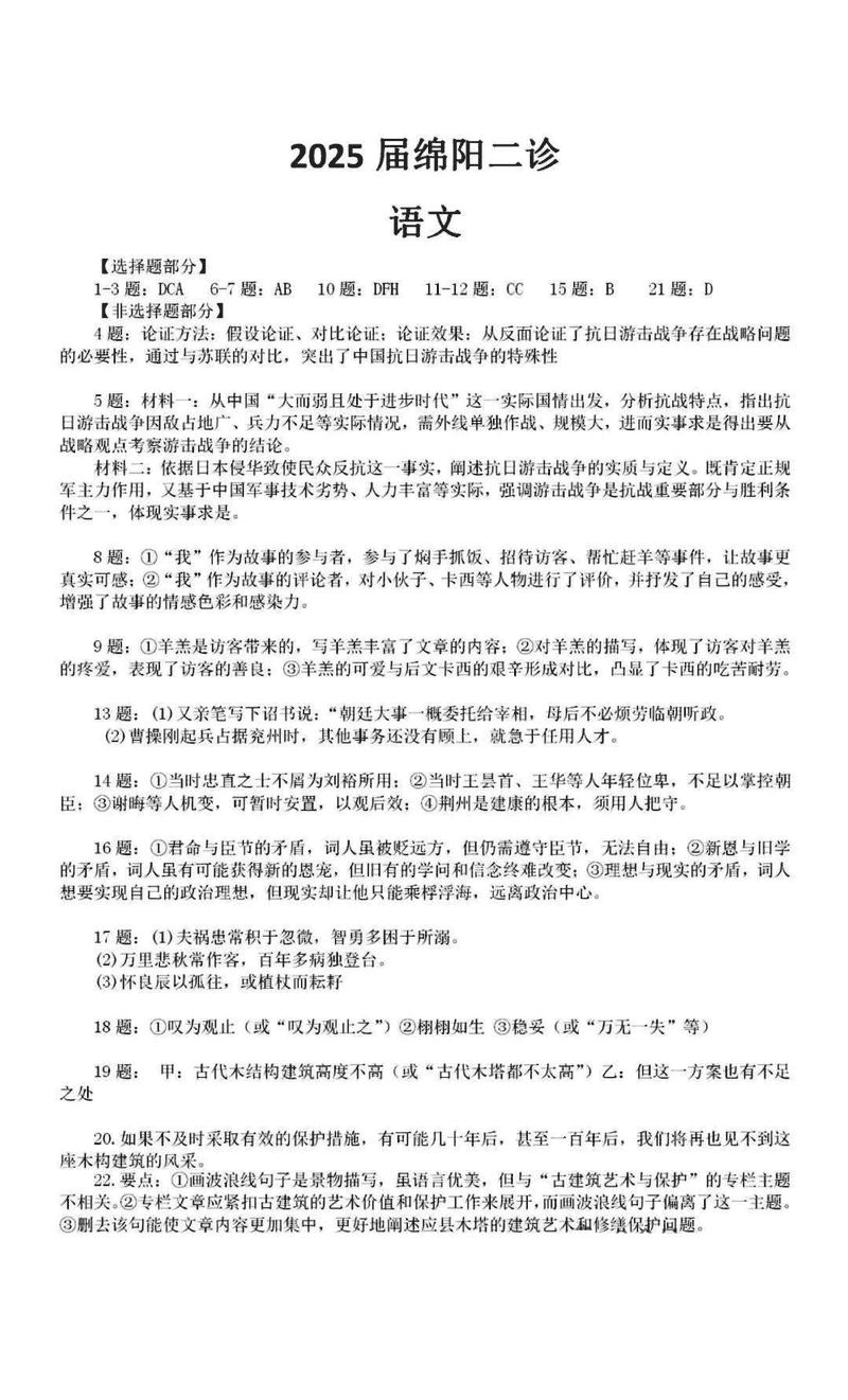
语文试题及答案解析