mksports - >山东高考 >山东高考试题 >山东文综试题 >

日照一模2025届高三下学期校际联考政治试题及答案

时间: 山东 文综试题

山东省日照一模2025届高三下学期校际联考政治考试已于近日开考,为方便考生考后及时查看考试情况,查漏补缺、弥补不足,本文整理了试题答案解析相关信息!

汇总:日照一模2025届高三下学期校际联考题及答案汇总

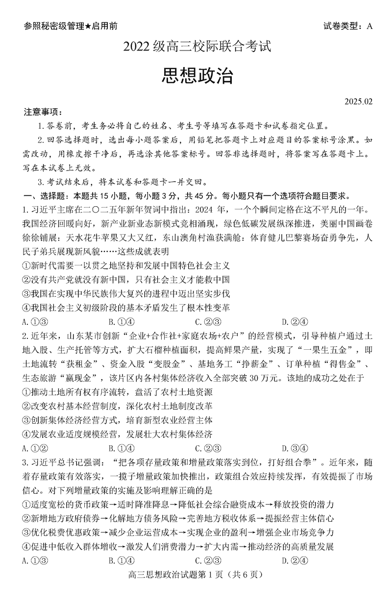
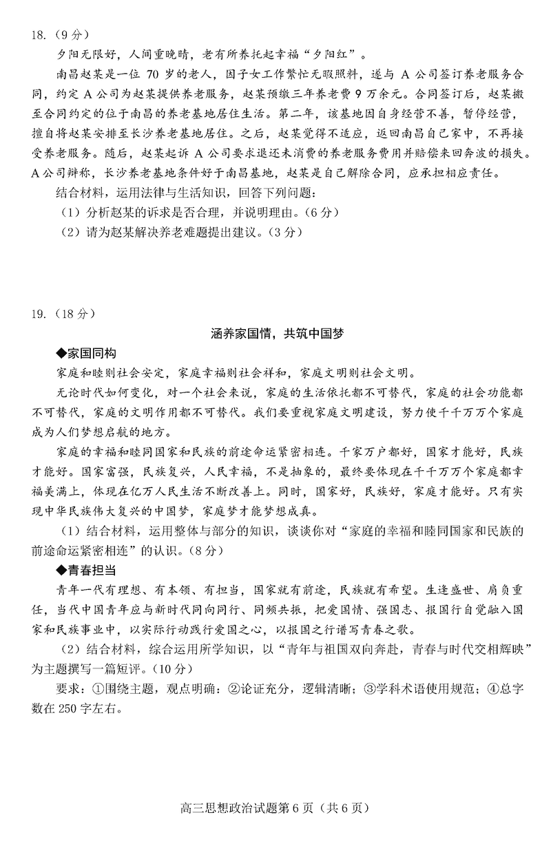
政治试题及答案解析