江苏决胜高考2025届高三下学期2月联考地理试题及答案
时间:
江苏 文综试题
江苏决胜高考2025届高三下学期2月联考地理考试已于近日开考,为方便考生考后及时查看考试情况,查漏补缺、弥补不足,本文整理了试题答案解析相关信息!
汇总:江苏决胜高考2025届高三下学期2月联考试题及答案汇总
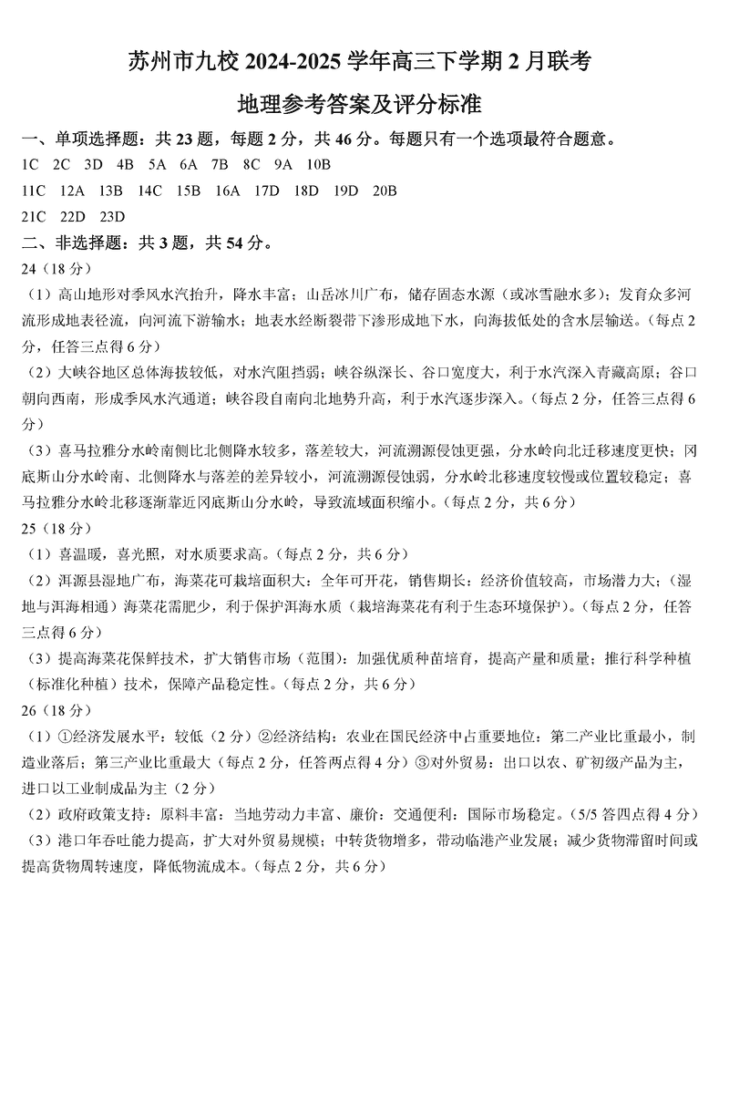
地理试题及答案解析









江苏决胜高考2025届高三下学期2月联考地理考试已于近日开考,为方便考生考后及时查看考试情况,查漏补缺、弥补不足,本文整理了试题答案解析相关信息!
汇总:江苏决胜高考2025届高三下学期2月联考试题及答案汇总
地理试题及答案解析








