安徽省天一大联考2025届高三3月调研历史试题及答案
时间:
安徽 文综试题
安徽省天一大联考2025届高三3月调研历史考试已于近日开考,为方便考生考后及时查看考试情况,查漏补缺、弥补不足,本文整理了试题答案解析相关信息!
汇总:安徽省天一大联考2025届高三3月调研考试试题及答案汇总
历史试题及答案解析













安徽省天一大联考2025届高三3月调研历史考试已于近日开考,为方便考生考后及时查看考试情况,查漏补缺、弥补不足,本文整理了试题答案解析相关信息!
汇总:安徽省天一大联考2025届高三3月调研考试试题及答案汇总
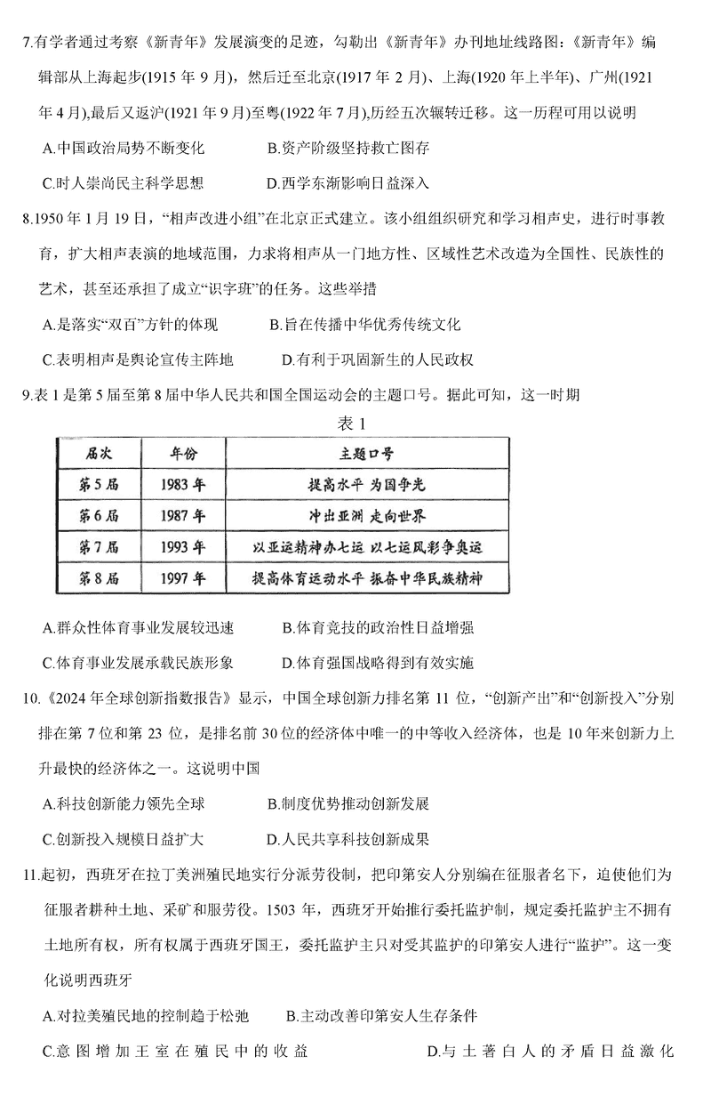
历史试题及答案解析












