mksports - >贵州高考 >贵州高考试题 >贵州语文试题 >

毕节二诊2025届高三第二次适应性语文试题及答案

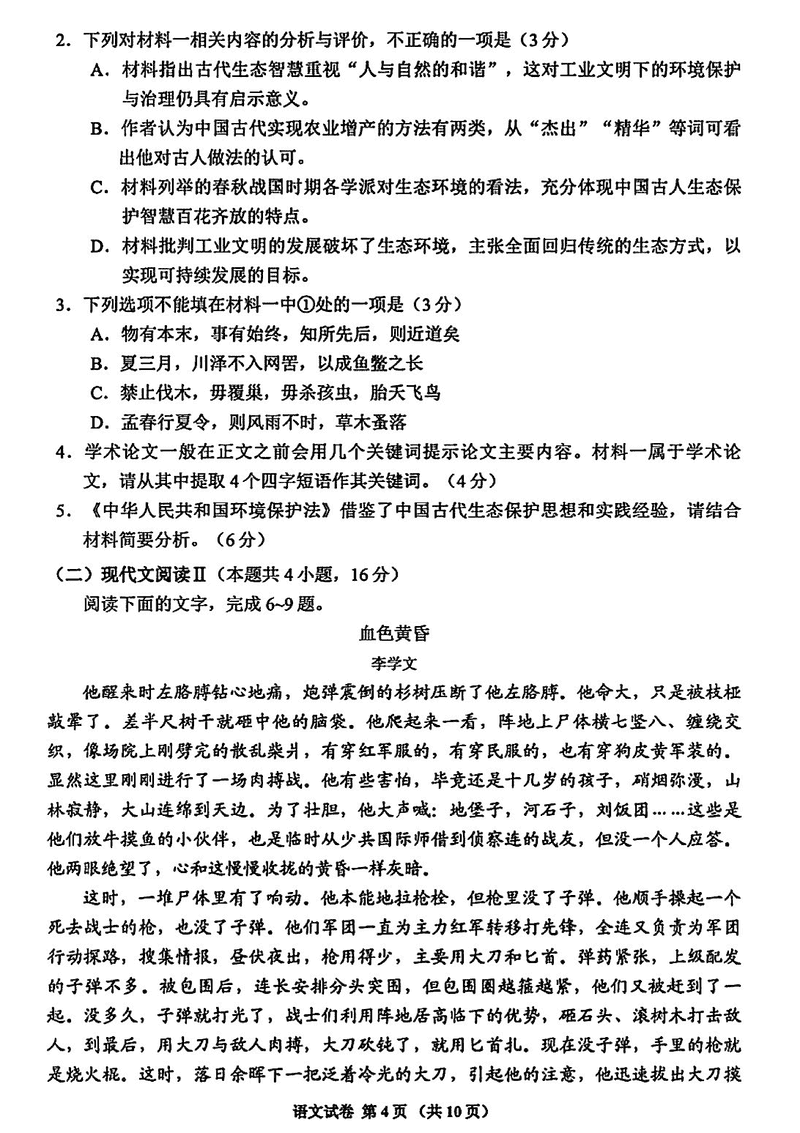
时间: 贵州 语文试题

毕节二诊2025届高三第二次适应性语文考试已于近日开考,为方便考生考后及时查看考试情况,查漏补缺、弥补不足,本文整理了试题答案解析相关信息!

汇总:毕节二诊2025届高三第二次适应性考试试题及答案汇总

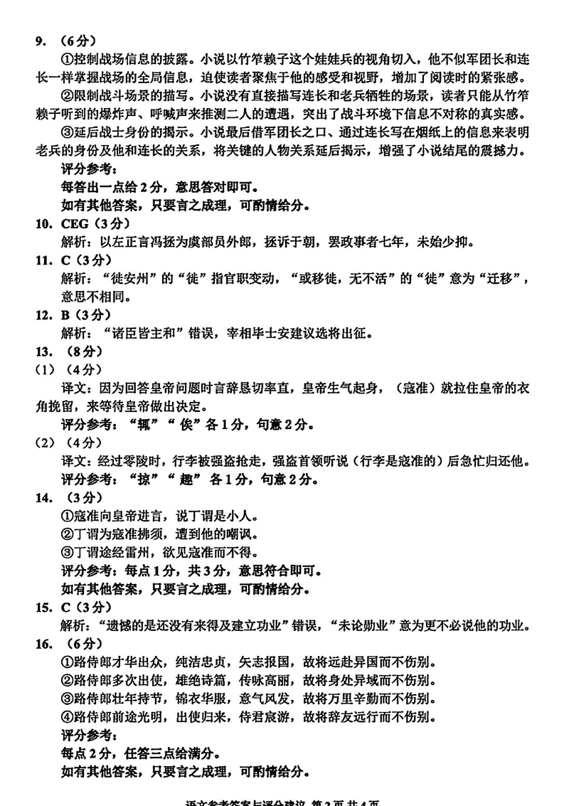
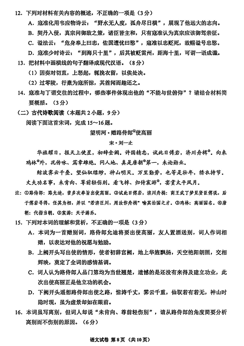
语文试题及答案解析