mksports - >山西高考 >山西高考试题 >山西文综试题 >

太原市2025年高三年级模拟考试(一)地理试题及答案

时间: 山西 文综试题

太原市2025年高三年级模拟考试(一)地理考试已于近日开考,为方便考生考后及时查看考试情况,查漏补缺、弥补不足,本文整理了试题答案解析相关信息!

汇总:太原市2025年高三年级模拟考试(一)试题及答案汇总

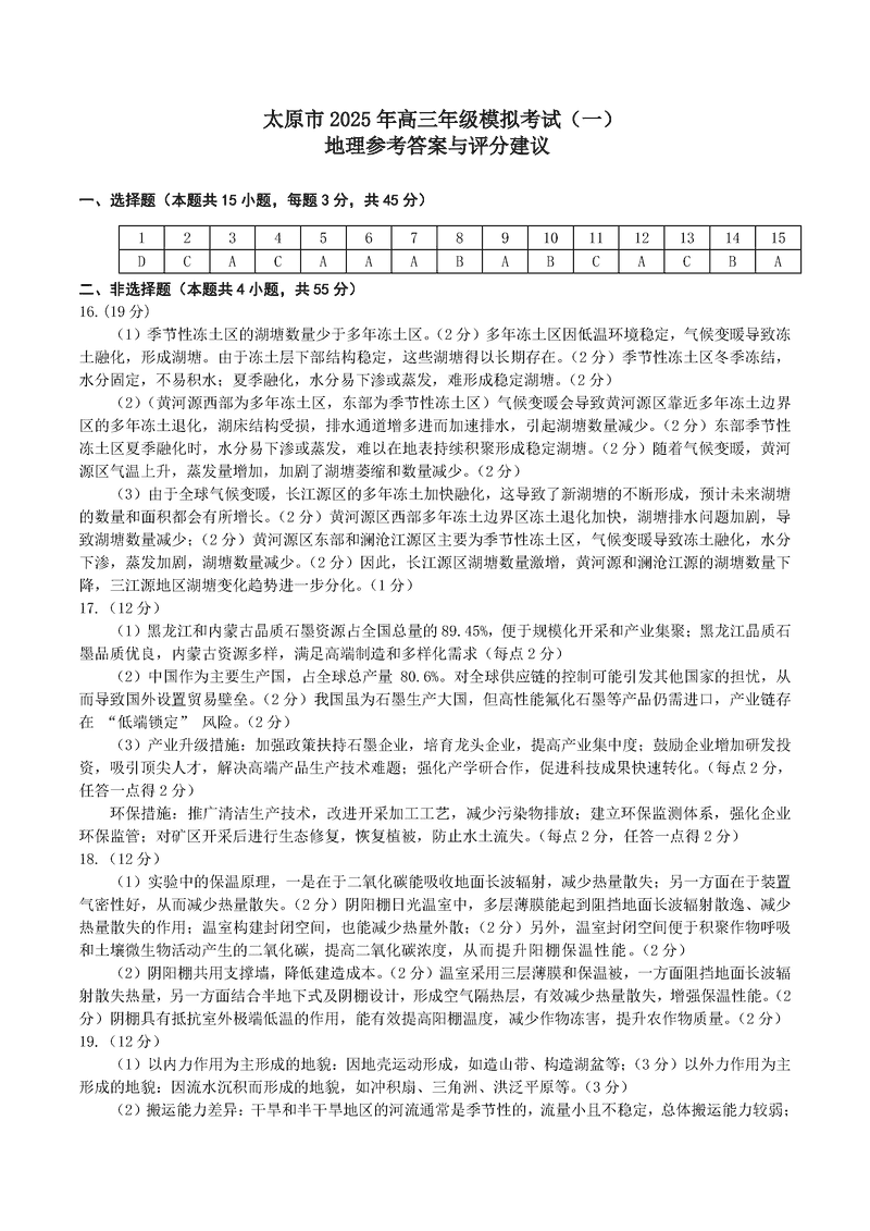
地理试题及答案解析