mksports - >贵州高考 >贵州高考试题 >贵州文综试题 >

贵州2025年4月高三年级适应性政治试题及答案

时间: 贵州 文综试题

贵州2025年4月高三年级适应性政治考试已于近日开考,为方便考生考后及时查看考试情况,查漏补缺、弥补不足,本文整理了试题答案解析相关信息!

汇总:贵州2025年4月高三年级适应性考试试题及答案汇总

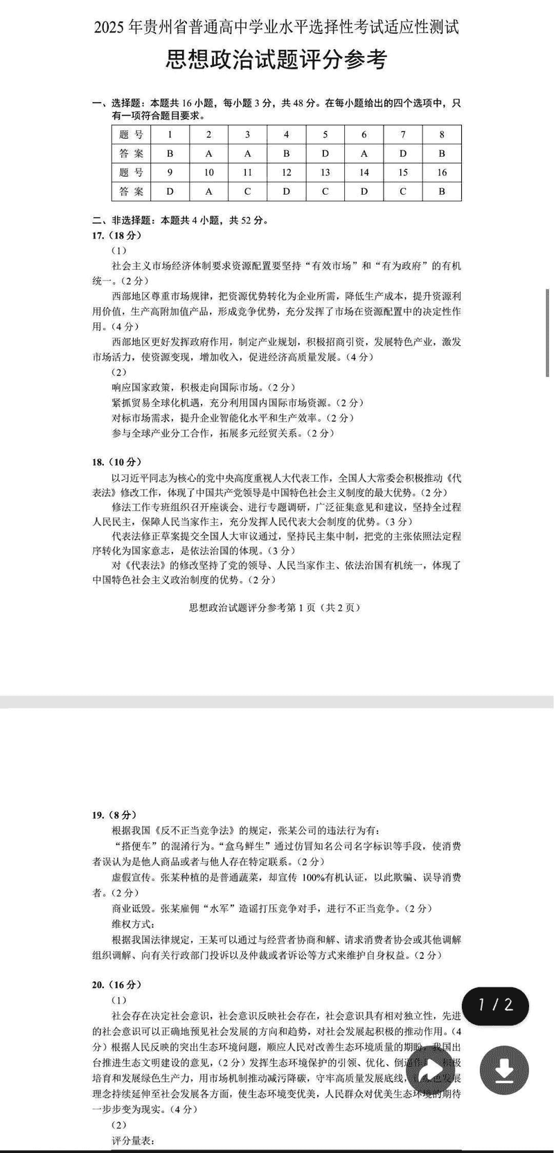
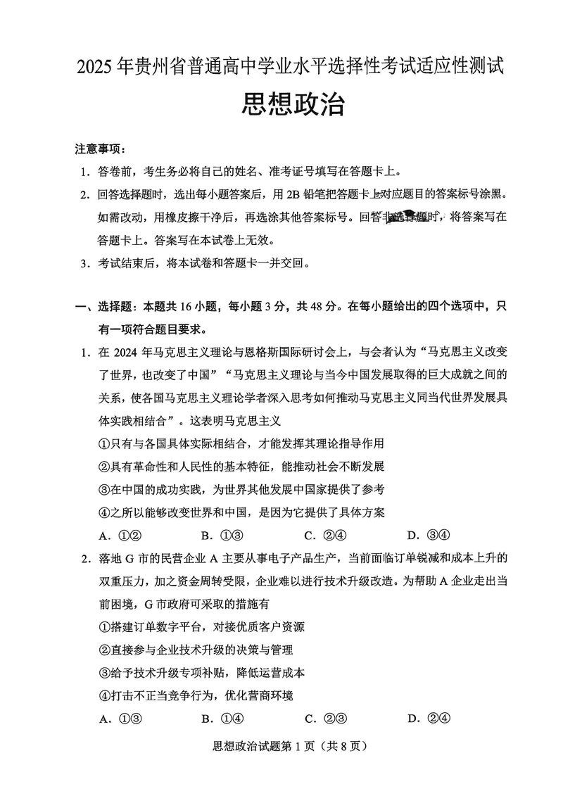
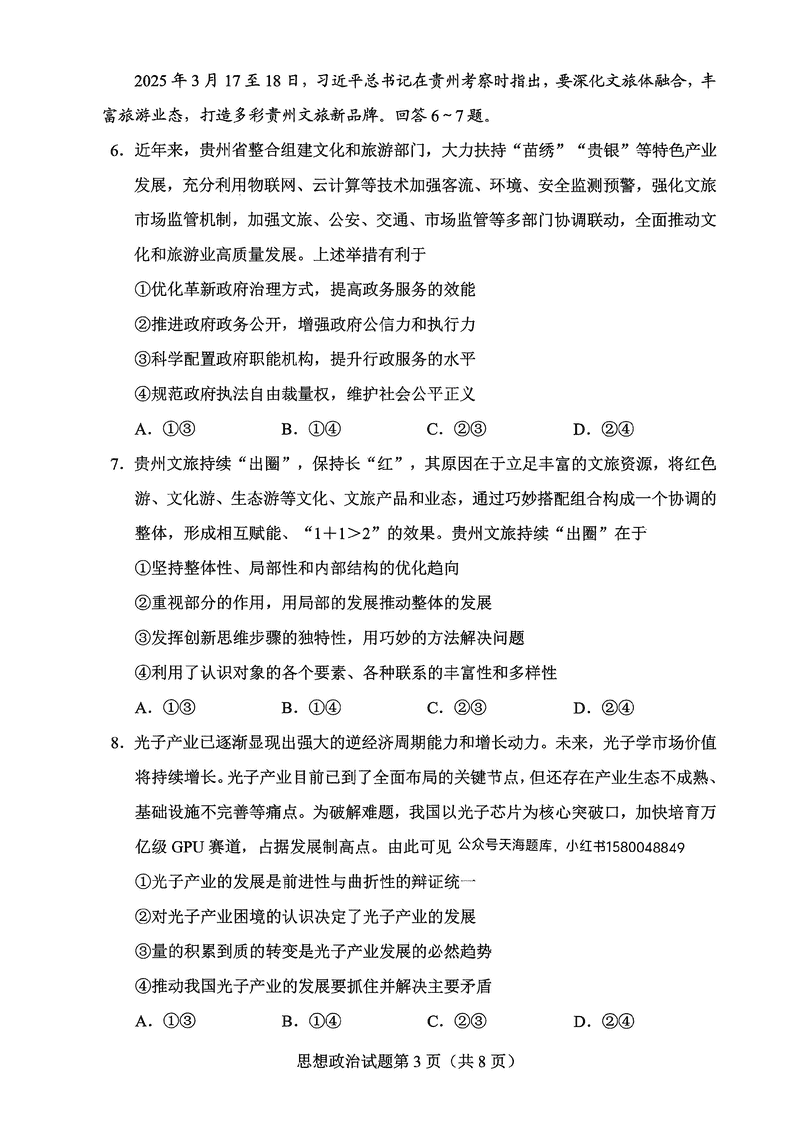
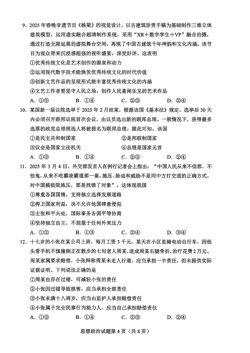
政治试题及答案解析