湖北鄂东南2025年春季高三五月模拟考语文试题及答案
时间:
湖北 语文试题
湖北省鄂东南2025年春季高三五月模拟考语文考试已于近日开考,为方便考生考后及时查看考试情况,查漏补缺、弥补不足,本文整理了试题答案解析相关信息!
汇总:湖北省鄂东南2025年春季高三年级五月模拟考试题及答案汇总
语文试题及答案解析













湖北省鄂东南2025年春季高三五月模拟考语文考试已于近日开考,为方便考生考后及时查看考试情况,查漏补缺、弥补不足,本文整理了试题答案解析相关信息!
汇总:湖北省鄂东南2025年春季高三年级五月模拟考试题及答案汇总
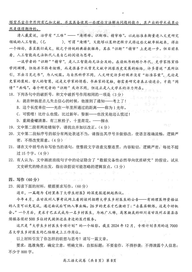
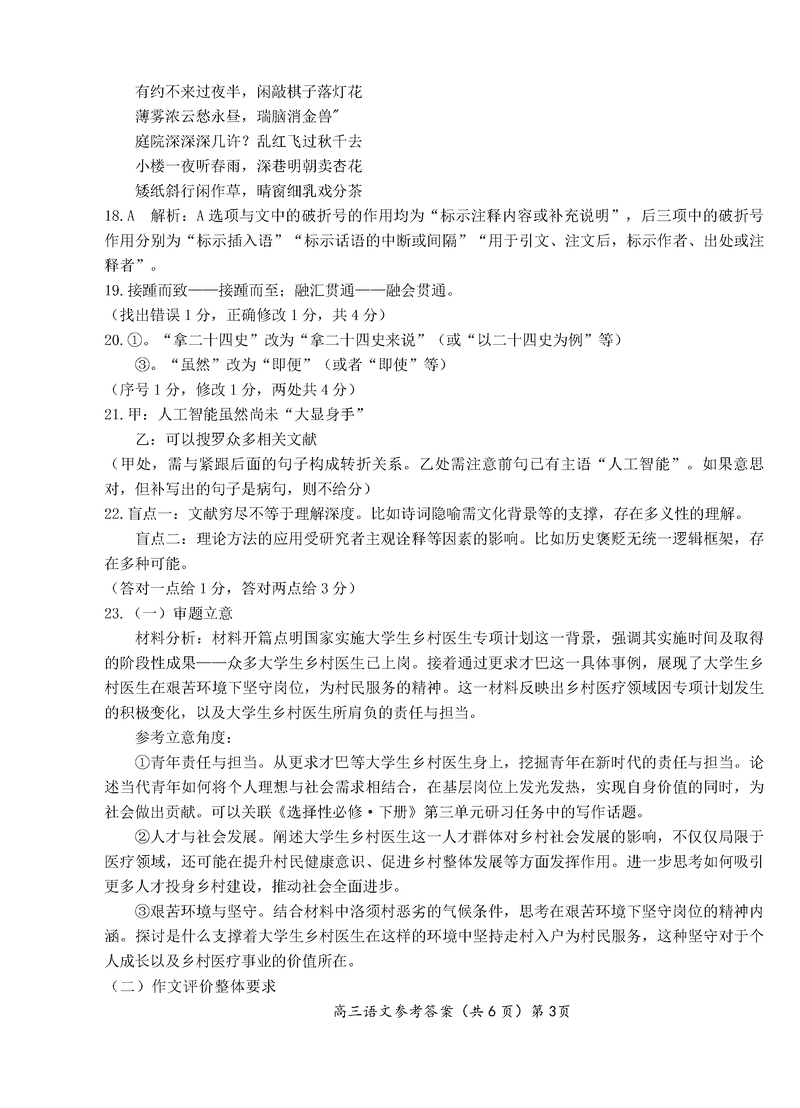
语文试题及答案解析












