湖北新八校协作体2025年高三5月壮行政治试题及答案
时间:
湖北 文综试题
湖北新八校协作体2025年高三5月壮行政治考试已于近日开考,为方便考生考后及时查看考试情况,查漏补缺、弥补不足,本文整理了试题答案解析相关信息!
汇总:湖北新八校协作体2025年高三5月壮行考试试题及答案汇总
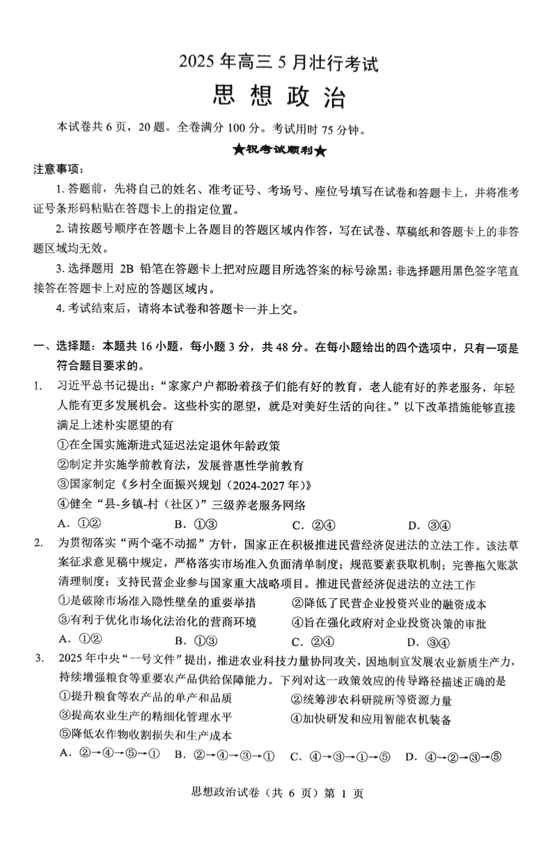
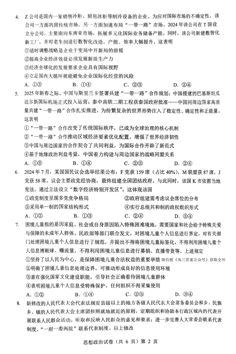
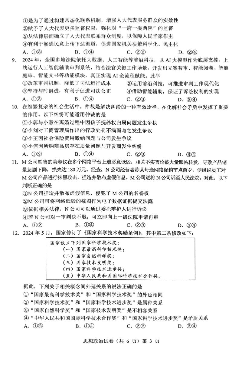
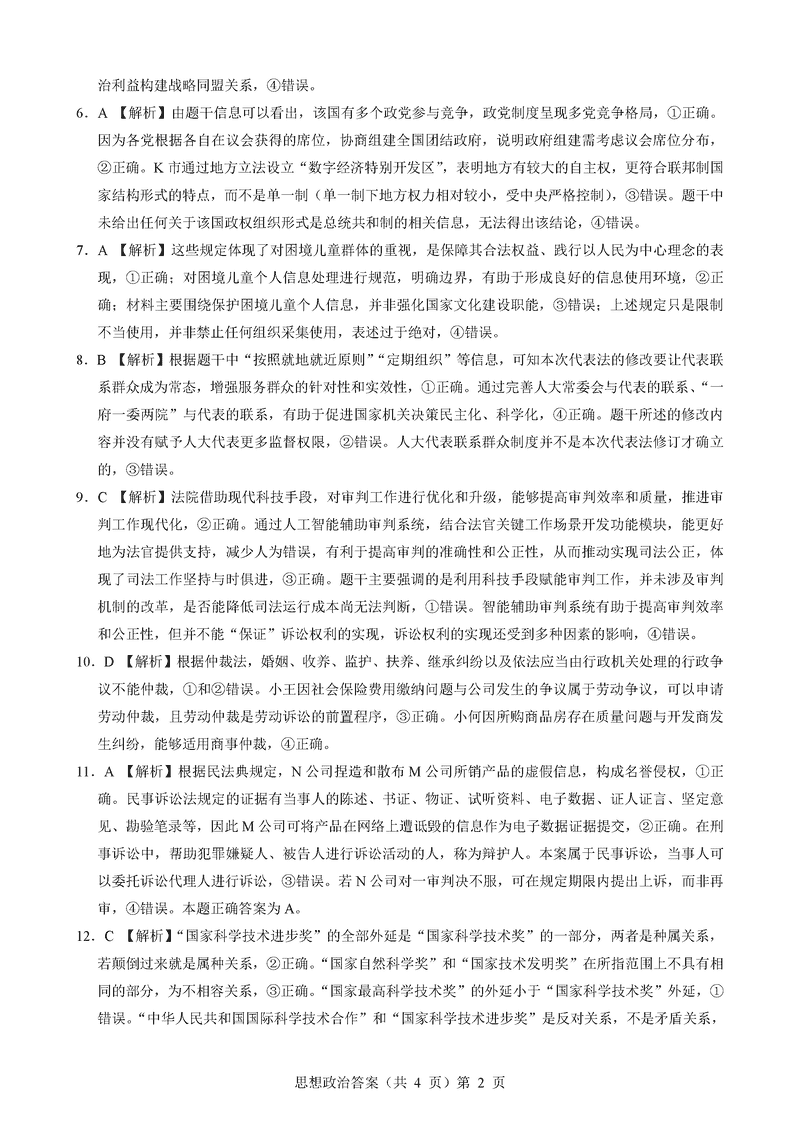
政治试题及答案解析










湖北新八校协作体2025年高三5月壮行政治考试已于近日开考,为方便考生考后及时查看考试情况,查漏补缺、弥补不足,本文整理了试题答案解析相关信息!
汇总:湖北新八校协作体2025年高三5月壮行考试试题及答案汇总
政治试题及答案解析









