mksports - >河北高考 >河北高考试题 >河北文综试题 >

2025届河北省邯郸市高三保温历史试题及答案

时间: 河北 文综试题

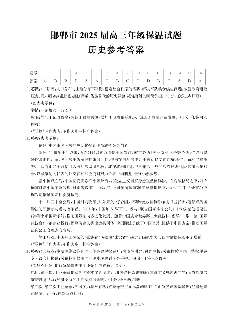
2025届河北省邯郸市高三保温历史考试已于近日开考,为方便考生考后及时查看考试情况,查漏补缺、弥补不足,本文整理了试题答案解析相关信息!

汇总:2025届河北省邯郸市高三保温考试试题及答案汇总

历史试题及答案解析