mksports - >湖北高考 >湖北高考试题 >湖北文综试题 >

武汉市2025届高中毕业生五月模拟训练历史试题及答案

时间: 湖北 文综试题

武汉市2025届高中毕业生五月模拟训练历史考试已于近日开考,为方便考生考后及时查看考试情况,查漏补缺、弥补不足,本文整理了试题答案解析相关信息!

汇总:武汉市2025届高中毕业生五月模拟训练试题及答案汇总

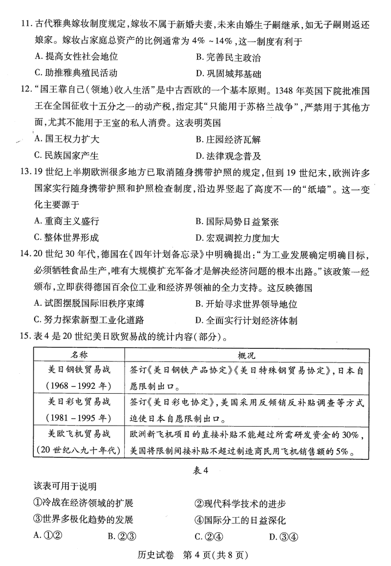
历史试题及答案解析