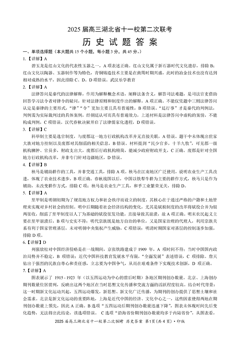
mksports - >湖北高考 >湖北高考试题 >湖北文综试题 >

湖北省十一校2025届高三第二次联考历史试题及答案汇总

时间: 湖北 文综试题

湖北省十一校2025届高三第二次联考历史考试已于近日开考,为方便考生考后及时查看考试情况,查漏补缺、弥补不足,本文整理了试题答案解析相关信息!

汇总:湖北省十一校2025届高三第二次联考试题及答案汇总

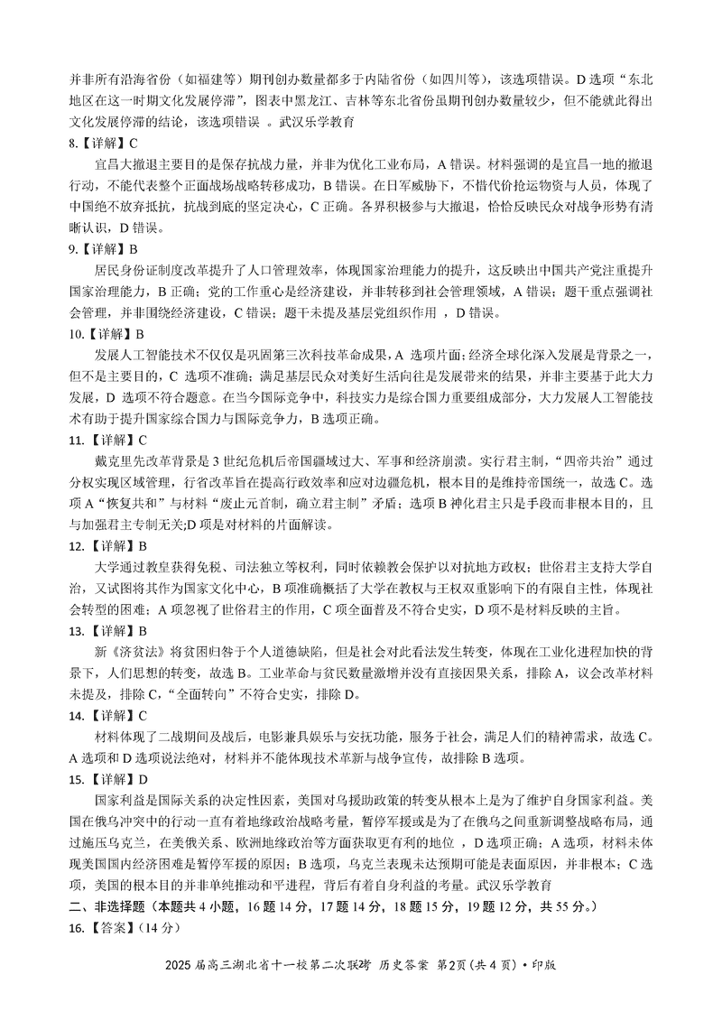
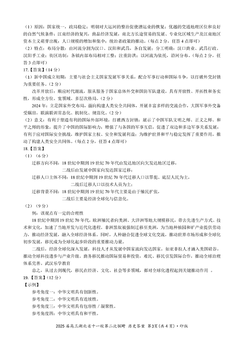
历史试题及答案解析