山西二模2025年高三适应性测试冲刺卷地理试题及答案
时间:
山西 文综试题
山西省二模2025年高三适应性测试冲刺卷地理考试已于近日开考,为方便考生考后及时查看考试情况,查漏补缺、弥补不足,本文整理了试题答案解析相关信息!
汇总:山西省二模2025年高考考前适应性测试(冲刺卷)试题及答案汇总
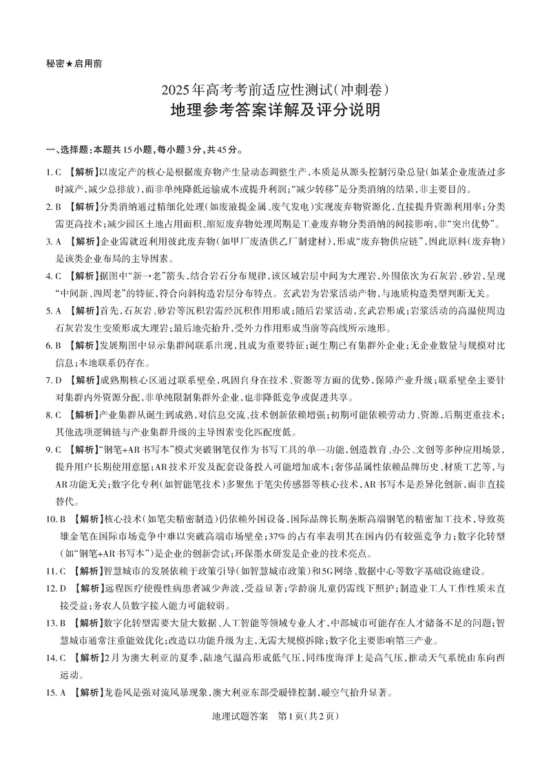
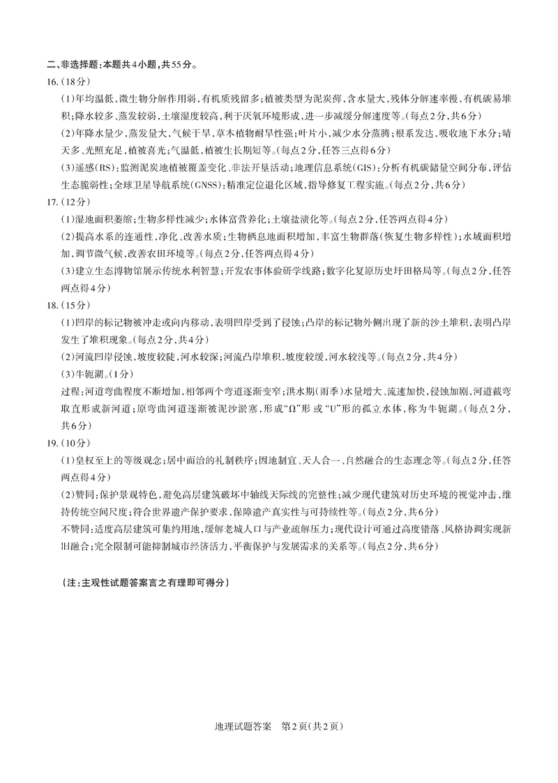
地理试题及答案解析


山西省二模2025年高三适应性测试冲刺卷地理考试已于近日开考,为方便考生考后及时查看考试情况,查漏补缺、弥补不足,本文整理了试题答案解析相关信息!
汇总:山西省二模2025年高考考前适应性测试(冲刺卷)试题及答案汇总
地理试题及答案解析

