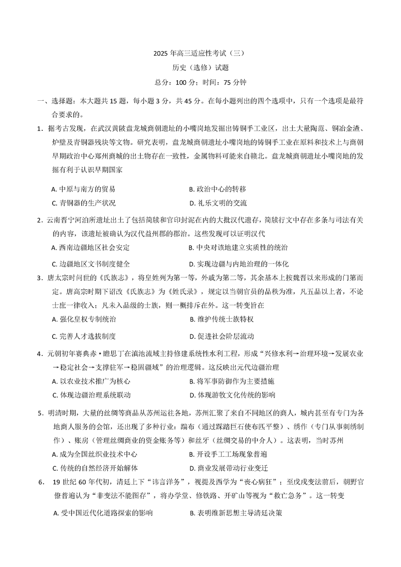
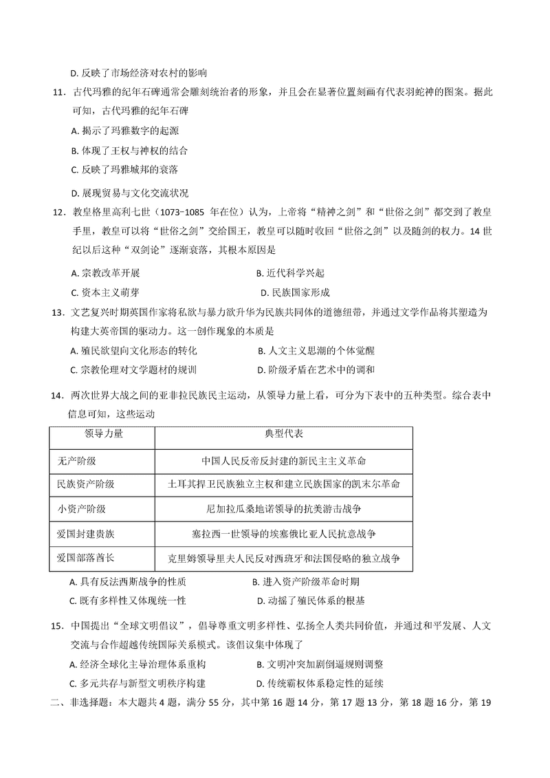
南通如皋2025年高三适应性考试(三)历史试题及答案
时间:
江苏 文综试题
南通如皋2025年高三适应性考试(三)历史考试已于近日开考,为方便考生考后及时查看考试情况,查漏补缺、弥补不足,本文整理了试题答案解析相关信息!
汇总:南通如皋2025届高三下学期高考适应性考试(三)试题及答案汇总
历史试题及答案解析







南通如皋2025年高三适应性考试(三)历史考试已于近日开考,为方便考生考后及时查看考试情况,查漏补缺、弥补不足,本文整理了试题答案解析相关信息!
汇总:南通如皋2025届高三下学期高考适应性考试(三)试题及答案汇总
历史试题及答案解析






