mksports - >湖北高考 >湖北高考试题 >湖北文综试题 >

黄石市2025春季学期高二期末统测历史试题及答案

时间: 湖北 文综试题

湖北黄石市2025春季学期高二期末统测历史考试已于近日开考,为方便考生考后及时查看考试情况,查漏补缺、弥补不足,本文整理了试题答案解析相关信息!

汇总:黄石市2025春季学期高二期末统测试题及答案汇总

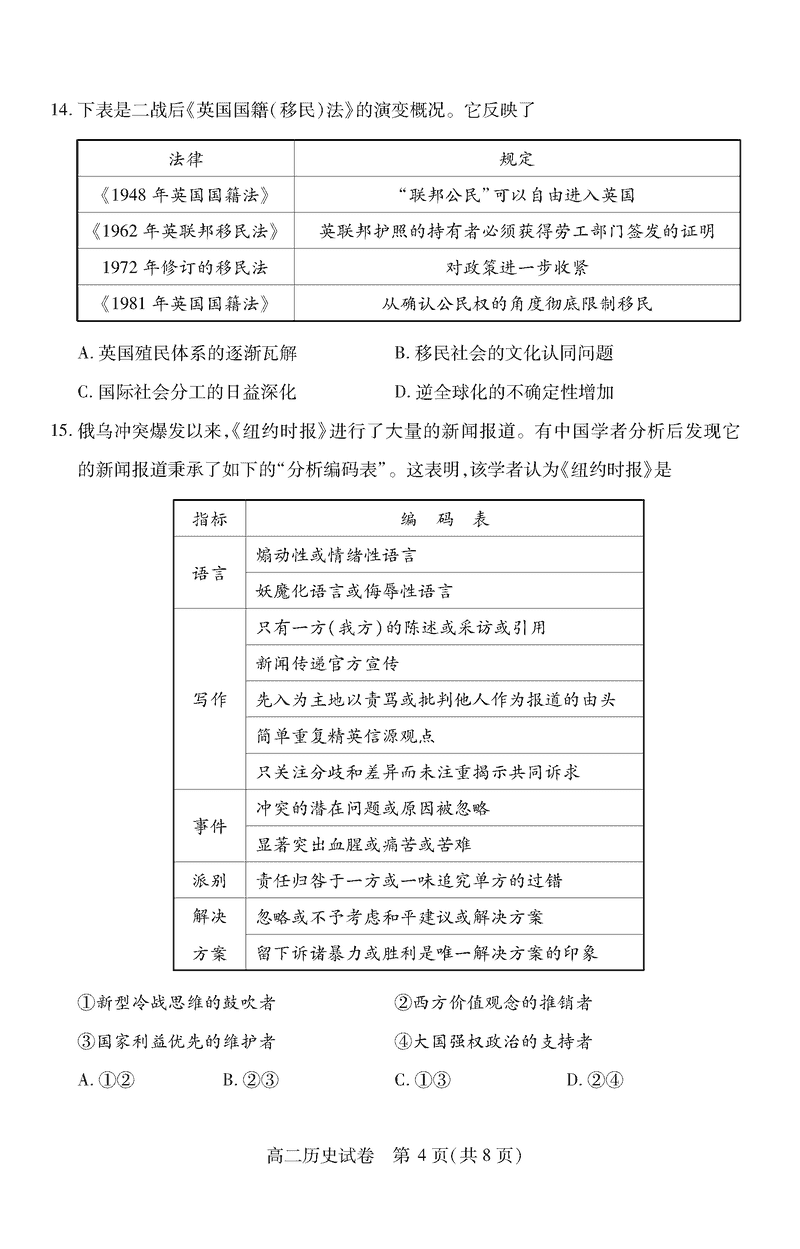
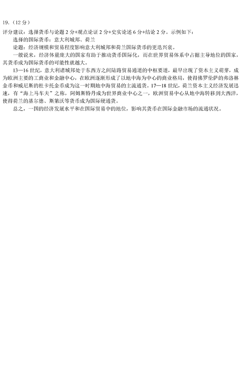
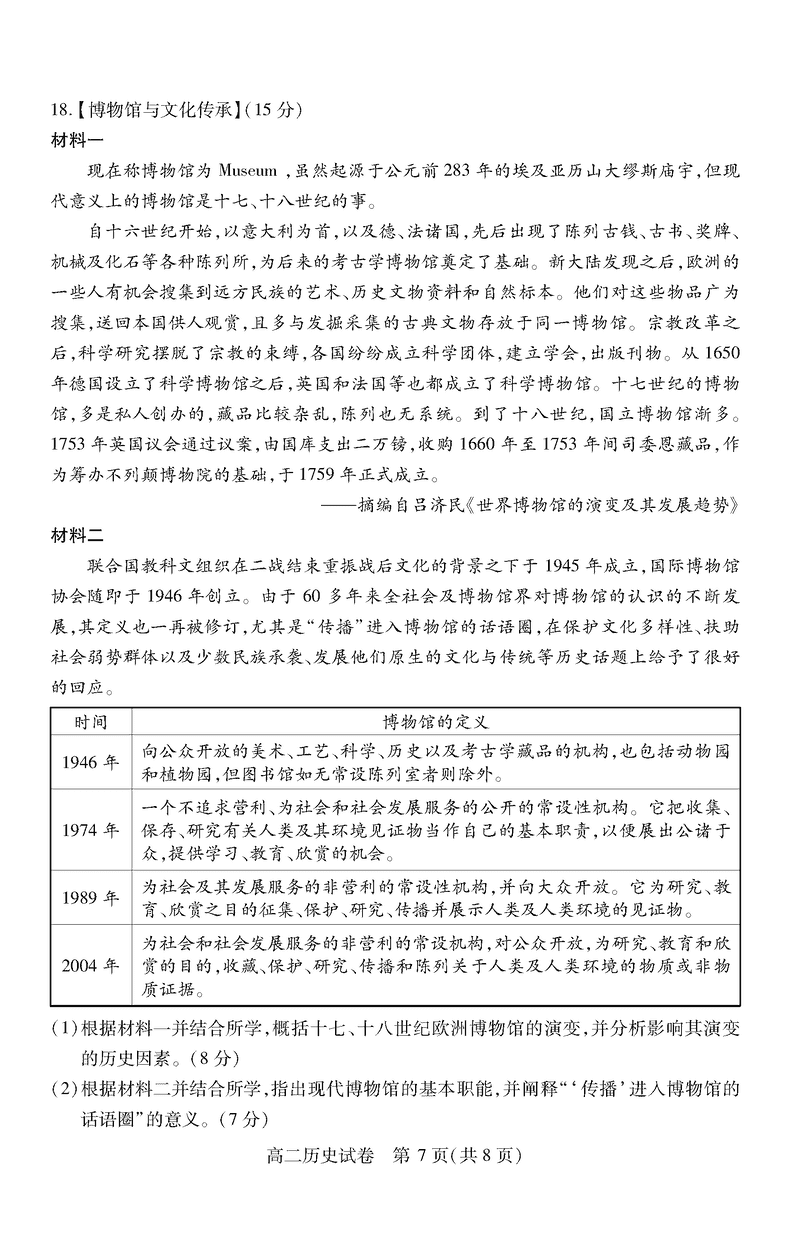
历史试题及答案解析