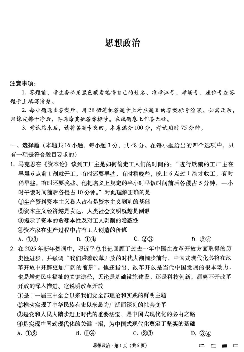
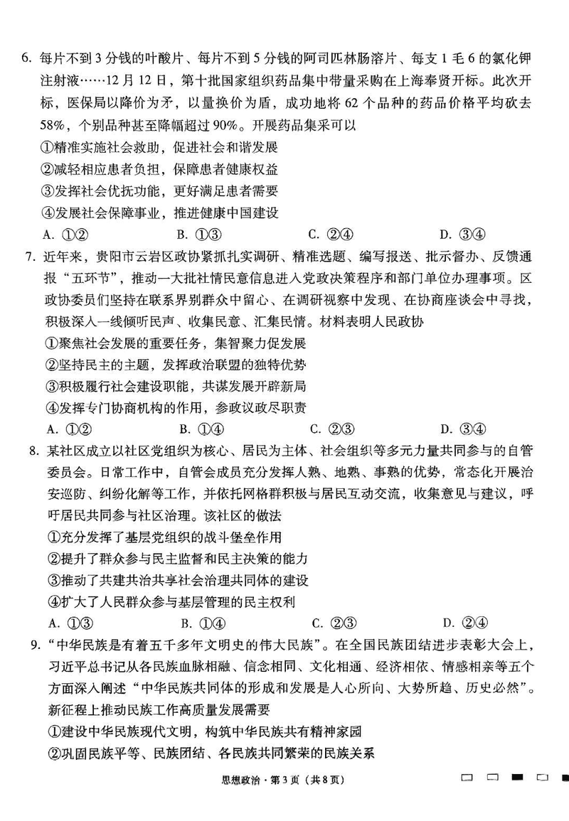
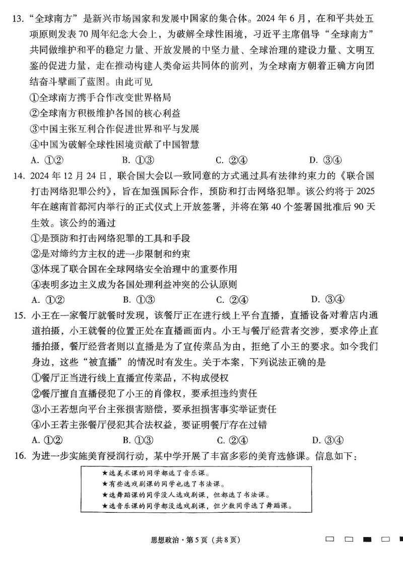
贵阳市七校2025届高三下学期联考(三)政治试题及答案
时间:
贵州 文综试题
贵阳市七校2025届高三下学期联考(三)政治考试已于近日开考,为方便考生考后及时查看考试情况,查漏补缺、弥补不足,本文整理了试题答案解析相关信息!
汇总:贵州省贵阳市七校2025届高三下学期联合考试(三)试题及答案汇总
政治试题及答案解析













贵阳市七校2025届高三下学期联考(三)政治考试已于近日开考,为方便考生考后及时查看考试情况,查漏补缺、弥补不足,本文整理了试题答案解析相关信息!
汇总:贵州省贵阳市七校2025届高三下学期联合考试(三)试题及答案汇总
政治试题及答案解析












